首页 > 新闻资讯 > 教育资讯 教育资讯 订阅
教育资讯相关导航
教育资讯
  • 一级建造师2022年报名时间甘肃
    一级建造师2022年报名时间甘肃

    根据甘肃省人力资源考试中心发布的“关于做好2022年度一级建造师资格考试报名工作的通知”,2022年甘肃一级建造师考试报名时间及流程如下:(一)报名时间2022年9月14日9:00至2022年9月21日18:00(二)报名程序1.考生注册。首次报考人员应提前注册,注册时认真阅读《专业技术人员资格考试网上报名协议》、

  • 2022年甘肃一级建造师考试资格审核方式及资料
    2022年甘肃一级建造师考试资格审核方式及资料

    根据甘肃省人力资源考试中心发布的“关于做好2022年度一级建造师资格考试报名工作的通知”,2022年甘肃一级建造师考试资格审核时间、方式及资料具体如下:注册时身份信息和学历学位信息在线核验结果为“核验通过”的报考人员,系统自动审核报名资格,无需人工审核,审核通过后,可直接缴费。凡个人信息在

  • 2022年甘肃一级建造师资格考试考务通知
    2022年甘肃一级建造师资格考试考务通知

    关于做好2022年度一级建造师资格考试报名工作的通知各市(州)人力资源和社会保障局、住房和城乡建设局,省直及中央在甘有关单位人事(干部)处:根据人力资源和社会保障部人事考试中心《关于做好2022年度一级建造师资格考试考务工作的通知》(人考中心函〔2022〕25号)要求,现就我省2022年度一级建造师资格

  • 2022年浙江一级建造师考试资格审核方式及资料
    2022年浙江一级建造师考试资格审核方式及资料

    根据浙江人事考试网发布的“关于做好2022年度一级建造师资格考试考务工作的通知”,2022年浙江一级建造师考试资格审核时间、方式及资料具体如下:(一)报考人员在报名系统中进一步填报完善个人信息(如身份证号、学历学位号、专业工作年限等),在线核验通过后(一般24小时),选择所要报考的信息(如考试级别、科

  • 2022年甘肃一级建造师考试报名条件及要求
    2022年甘肃一级建造师考试报名条件及要求

    根据甘肃省人力资源考试中心发布的“关于做好2022年度一级建造师资格考试报名工作的通知”,2022年甘肃一级建造师考试报名条件及要求具体如下:(一)考全科(参加全部4个科目考试)1.取得工程类或工程经济类大学专科学历,从事建设工程项目施工管理工作满4年。2.取得工学门类、管理科学与工程类专业大学本

  • 一级建造师2022年报名时间浙江
    一级建造师2022年报名时间浙江

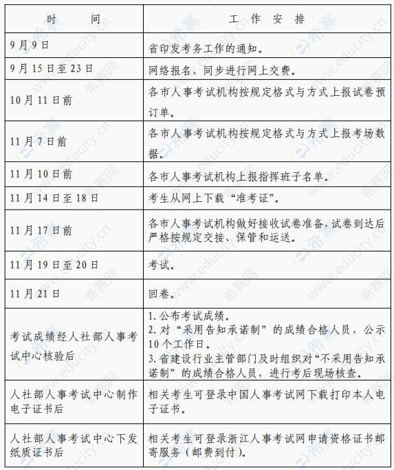
    根据浙江人事考试网发布的“关于做好2022年度一级建造师资格考试考务工作的通知”,2022年浙江一级建造师考试报名时间及流程如下:(一)报考人员于9月15日至23日,通过登录浙江人事考试网(http://www.zjks.com)链接,或直接登录中国人事考试网(http://www.cpta.com.cn/),先如实注册个人信息,注册成功后,上传本

  • 2022年重庆一级建造师考试报名费用及缴费时间
    2022年重庆一级建造师考试报名费用及缴费时间

    根据重庆市人力资源和社会保障局发布的“关于2022年度一级建造师资格考试报名工作的通告”,2022年重庆一级建造师考试报名缴费时间及费用等具体事宜如下:网上缴费时间:9月16日9:00─9月23日17:00。网上缴费:我市统一实行网上缴费,报考人员确认报名信息后,可直接进行缴费。缴费成功即完成报名,逾期不

  • 2022年浙江一级建造师考试报名费用及缴费时间
    2022年浙江一级建造师考试报名费用及缴费时间

    根据浙江人事考试网发布的“关于做好2022年度一级建造师资格考试考务工作的通知”,2022年浙江一级建造师考试报名缴费时间及费用等具体事宜如下:报名缴费时间:2022年9月15日-23日收费依据和标准根据浙价费〔2016〕71号规定,考试收费标准为:《建设工程经济》、《建设工程法规及相关知识》、《建设工

  • 2022年浙江一级建造师考试报名条件及要求
    2022年浙江一级建造师考试报名条件及要求

    根据浙江人事考试网发布的“关于做好2022年度一级建造师资格考试考务工作的通知”,2022年浙江一级建造师考试报名条件及要求具体如下:(一)凡中华人民共和国公民和香港、澳门居民,遵纪守法,并具备下列条件之一者,均可报名参加一级建造师执业资格考试(报名时选择的级别为“考全科”)。按照《人力资源社会

  • 2022年重庆一级建造师考试资格审核方式及资料
    2022年重庆一级建造师考试资格审核方式及资料

    根据重庆市人力资源和社会保障局发布的“关于2022年度一级建造师资格考试报名工作的通告”,2022年重庆一级建造师考试资格审核时间、方式及资料具体如下:报名系统将对报考人员身份、学历学位等注册信息进行在线核查,完成相关数据核查后方可继续报名。注册信息在线核查原则上需24小时,考生须在报名

  • 2022年重庆一级建造师考试报名条件及要求
    2022年重庆一级建造师考试报名条件及要求

    根据重庆市人力资源和社会保障局发布的“关于2022年度一级建造师资格考试报名工作的通告”,2022年重庆一级建造师考试资格审核时间、方式及资料具体如下:报考条件按照原人事部、原建设部《关于印发〈建造师执业资格制度暂行规定〉的通知》(人发〔2002〕111号)和《人力资源社会保障部关于降低或取

  • 2022年四川一级建造师考试报名条件及要求
    2022年四川一级建造师考试报名条件及要求

    根据四川省人事考试中心发布的“关于做好2022年度一级建造师资格考试考务工作的通知”,2022年四川一级建造师考试报名条件及要求具体如下:(一)根据人力资源社会保障部《关于降低或取消部分准入类职业资格考试工作年限要求有关事项的通知》(人社部发〔2022〕8号)(可点此链接查看原文)要求,一级建造师资

  • 2022年四川一级建造师考试报名费用及缴费时间
    2022年四川一级建造师考试报名费用及缴费时间

    根据四川省人事考试中心发布的“关于做好2022年度一级建造师资格考试考务工作的通知”,2022年四川一级建造师考试报名缴费时间及费用等具体事宜如下:缴费时间9月14日至9月29日。网上缴费一级建造师资格考试收费标准:客观题每人每科61元,主观题每人每科70元。缴费成功后,非政策性因素,不予退费。

  • 2022年上海一级建造师考试报名条件及要求
    2022年上海一级建造师考试报名条件及要求

    根据上海市职业能力考试院发布的“上海市2022年度全国一级建造师资格考试考务工作安排”,2022年上海一级建造师考试报名条件及要求具体如下:一、报考条件凡遵守国家法律、法规,符合原人事部、原建设部《关于印发〈建造师执业资格制度暂行规定〉的通知》(人发〔2002〕111号)规定条件的人员,均可报名

  • 2022年上海一级建造师考试报名费用及缴费时间
    2022年上海一级建造师考试报名费用及缴费时间

    根据上海市职业能力考试院发布的“上海市2022年度全国一级建造师资格考试考务工作安排”,2022年上海一级建造师考试报名缴费时间及费用等具体事宜如下:通过核查的考生,可进行网上缴费。网上缴费时间为2022年9月15日10:00-9月23日16:00(建议避开每日24:00左右银行结算时段缴费),逾期视为放弃报名。考

  • 2022年四川一级建造师考试资格审核方式及资料
    2022年四川一级建造师考试资格审核方式及资料

    根据四川省人事考试中心发布的“关于做好2022年度一级建造师资格考试考务工作的通知”,2022年四川一级建造师考试资格审核时间、方式及资料具体如下:资格核查时间9月14日至9月28日。资格核查1.资格核查按属地原则进行,报考人员无需携带学历证明、从事相关专业工作年限证明等证明材料到现场进行审

  • 2022年宁夏一级建造师考试报名条件及要求
    2022年宁夏一级建造师考试报名条件及要求

    根据宁夏人事考试中心发布的“自治区人力资源和社会保障厅关于做好2022年度一级建造师资格考试工作的通知”,2022年宁夏一级建造师考试报名条件及要求具体如下:凡遵守国家法律、法规,具备下列条件之一者,可申请参加一级建造师资格考试:(一)全部科目(考全科)考试条件。1.取得工程类或工程经济类专业大学

  • 2022年上海一级建造师考试资格审核方式及资料
    2022年上海一级建造师考试资格审核方式及资料

    根据上海市职业能力考试院发布的“上海市2022年度全国一级建造师资格考试考务工作安排”,2022年上海一级建造师考试资格审核时间、方式及资料具体如下:现场核查(全部在线进行)在提交报考信息后,网上报名系统将对学历学位、所学专业、工作年限及专业工作年限等内容进行条件判断和在线核查,并根据不同

  • 一级建造师2022年报名时间宁夏
    一级建造师2022年报名时间宁夏

    根据宁夏人事考试中心发布的“自治区人力资源和社会保障厅关于做好2022年度一级建造师资格考试工作的通知”,2022年宁夏一级建造工程师考试时间及流程如下:(一)网上报名。报名时间:2022年9月14日9:00至9月21日23:00。登陆“宁夏人事考试中心网站”(http://www.nxpta.com)“网上报名”栏目,进入专业技

  • 2022年宁夏一级建造师考试报名费用及缴费时间
    2022年宁夏一级建造师考试报名费用及缴费时间

    根据宁夏人事考试中心发布的“自治区人力资源和社会保障厅关于做好2022年度一级建造师资格考试工作的通知”,2022年宁夏一级建造师考试报名缴费时间及费用等具体事宜如下:网上缴费时间。2022年9月14日9:00至9月23日23:00。经资格审查确认的考生,即可自行在网上缴费。未在规定时间内完成网上缴费,

  • 2022年宁夏一级建造师考试资格审核方式及资料
    2022年宁夏一级建造师考试资格审核方式及资料

    根据宁夏人事考试中心发布的“自治区人力资源和社会保障厅关于做好2022年度一级建造师资格考试工作的通知”,2022年宁夏一级建造师考试资格审核时间、方式及资料具体如下:新注册报考人员在网上报名系统注册时,系统通过全国一体化在线政务服务平台、国家数据共享交换平台、政府部门内部核查和部门

  • 2022年青海一级建造师考试资格审核方式及资料
    2022年青海一级建造师考试资格审核方式及资料

    根据青海省人事考试信息网发布的“关于2022年度一级建造师资格考试报名安排的通知”,2022年青海一级建造师考试资格审核时间、方式及资料具体如下:资格审查:报考人员在提交报考信息后,网上报名系统将对学历、学位、所学专业、工作年限等内容与报考特定条件相符合情况进行在线核查,核查通过的可直接

  • 2022年青海一级建造师考试报名费用及缴费时间
    2022年青海一级建造师考试报名费用及缴费时间

    根据青海省人事考试信息网发布的“关于2022年度一级建造师资格考试报名安排的通知”,2022年青海一级建造师考试报名缴费时间及费用等具体事宜如下:网上缴费时间:2022年9月16日9时-2022年9月28日24时报考人员资格审核通过后,须网上缴费确认,缴费成功后报名信息不可更改,请考生务必在缴费前确认个人报

  • 2022年新疆一级建造师资格考试考务通知
    2022年新疆一级建造师资格考试考务通知

    关于2022年度一级建造师资格考试考务工作的通知各地、州、市人力资源和社会保障局,自治区党委各部、委,自治区各委、办、厅、局、人民团体、大专院校,自治区大中型企业组织人事部门:根据人力资源社会保障部人事考试中心《关于2022年度一级建造师资格考试考务工作的通知》(人考中心函〔2022〕57号)要

本网站所有的文章都转载与网络(版权为原作者)我们会尽可能注明出处,但不排除来源不明的情况。转载是处于提供更多信息以参考使用或学习、交流、科研之目的,不用于商业用途。转载无意侵犯版权,如转载文章涉及您的权益等问题,请作者速来电话和邮件告知,我们将尽快处理。