首页 > 新闻资讯 > 教育资讯 教育资讯 订阅
教育资讯相关导航
教育资讯
  • 2022年新疆一级建造师考试资格审核方式及资料
    2022年新疆一级建造师考试资格审核方式及资料

    根据新疆人事考试中心发布的“2022年新疆一级建造师资格考试考务通知”,2022年新疆一级建造师考试资格审核时间、方式及资料具体如下:1.首次报考人员应在报名前完成用户注册,网上报名系统将对身份信息、学历学位信息进行在线核查。报考人员提交注册信息24小时后可登录网上报名系统报名,如有未完成

  • 2022年一建报名结束了吗
    2022年一建报名结束了吗

    >>>一级建造师2022年报名时间2022年一建报名预计9月份开始,报名时间常持续半个月左右,考生登录中国人事考试网,点击左侧“网上报名”栏目,进入全国专业技术人员资格考试报名服务平台,注册登录账户即可报名。各位考生可关注当地人事考试网或醉学网网一级建造师频道,小编将及时为大家更新2022年一级建造

  • 2022年新疆一级建造师考试报名费用及缴费时间
    2022年新疆一级建造师考试报名费用及缴费时间

    根据新疆人事考试中心发布的“2022年新疆一级建造师资格考试考务通知”,2022年新疆一级建造师考试报名缴费时间及费用等具体事宜如下:报名及缴费时间为2022年9月14日10:00—9月23日19:00,缴费截止时间为9月23日23:00。报考人员须在规定时间内进行网上报名缴费,逾期不予补报。收费标准按照自治区发

  • 官方:2022年度一级建造师资格考试有关事项的通告
    官方:2022年度一级建造师资格考试有关事项的通告

    关于2022年度一级建造师资格考试有关事项的通告根据《人力资源社会保障部办公厅关于2022年度专业技术人员职业资格考试工作计划及有关事项的通知》(人社厅发〔2022〕3号)有关安排,2022年度一级建造师资格考试于11月19日、20日举行,考试形式为纸笔考试。考试报名即将开始,现将有关事项通告如下:一、

  • 2022年山东一级建造师考试报名费用及缴费时间
    2022年山东一级建造师考试报名费用及缴费时间

    根据山东人事考试信息网发布的“关于2022年度一级建造师资格考试考务工作有关问题的通知”,2022年山东一级建造师考试报名缴费时间及费用等具体事宜如下:缴费时间:2022年9月23日9∶00—9月30日16∶00。收费标准根据人力资源和社会保障部人事考试中心《关于2022年度一级建造师资格考试考务工作的

  • 2022年山东一级建造师资格考试考务通知
    2022年山东一级建造师资格考试考务通知

    关于2022年度一级建造师资格考试考务工作有关问题的通知鲁人考函〔2022〕26号根据原人事部、原建设部《关于印发〈建造师执业资格制度暂行规定〉的通知》(人发〔2002〕111号)、《关于印发〈建造师执业资格考试实施办法〉和〈建造师执业资格考核认定办法〉的通知》(国人部发〔2004〕16号)规定,按照

  • 2022年安徽一级建造师资格考试考务通知
    2022年安徽一级建造师资格考试考务通知

    关于2022年度一级建造师资格考试安徽考区考务工作有关事宜的通知皖人社秘〔2022〕190号各市及广德市、宿松县人力资源社会保障局、住房城乡建设局(城乡建设局),省直及中直驻皖有关单位:根据人力资源和社会保障部人事考试中心《关于2022年度一级建造师资格考试考务工作的通知》(人考中心函〔2022〕5

  • 2022年山东一级建造师考试报名条件及要求
    2022年山东一级建造师考试报名条件及要求

    根据山东人事考试信息网发布的“关于2022年度一级建造师资格考试考务工作有关问题的通知”,2022年山东一级建造师考试报名条件及要求具体如下:(一)级别为考全科(四科)的报考条件按照《人力资源社会保障部关于降低或取消部分准入类职业资格考试工作年限要求有关事项的通知》(人社部发〔2022〕8号)要求,

  • 2022年湖北一级建造师资格考试考务通知
    2022年湖北一级建造师资格考试考务通知

    关于2022年度一级建造师资格考试工作的通知各市、州、直管市、神农架林区人力资源和社会保障局、住房和城乡建设局,省直有关部门、企事业单位:根据人力资源和社会保障部办公厅《关于2022年度专业技术人员职业资格考试计划及有关事项的通知》(人社厅发〔2022〕3号)、人力资源和社会保障部人事考试

  • 2022年安徽一级建造师考试报名费用及缴费时间
    2022年安徽一级建造师考试报名费用及缴费时间

    根据安徽省人事考试网发布的“关于2022年度一级建造师资格考试安徽考区考务工作有关事宜的通知”,2022年安徽一级建造师考试报名缴费时间及费用等具体事宜如下:根据人力资源社会保障部办公厅人社厅函〔2015〕278号和省物价局、省财政厅皖价费〔2015〕123号文件规定,2022年度一级建造师资格考试费

  • 2022年安徽一级建造师考试报名条件及要求
    2022年安徽一级建造师考试报名条件及要求

    根据安徽省人事考试网发布的“关于2022年度一级建造师资格考试安徽考区考务工作有关事宜的通知”,2022年安徽一级建造师考试报名条件及要求具体如下:根据原人事部、建设部《关于印发〈建造师执业资格制度暂行规定〉的通知》(人发〔2002〕111号)文件规定,凡遵守国家法律、法规,具备下列条件之一者,可

  • 2022年辽宁一级建造师资格考试考务通知
    2022年辽宁一级建造师资格考试考务通知

    关于做好2022年度一级建造师资格考试考务工作的通知各市人力资源和社会保障局职称管理、人事考试部门,中、省直各有关单位:根据人力资源和社会保障部人事考试中心《关于2022年度一级建造师资格考试考务工作的通知》(人考中心函〔2022〕57号)精神,为做好我省2022年度一级建造师资格考试的考务工作,现

  • 2022年安徽一级建造师考试资格审核方式及资料
    2022年安徽一级建造师考试资格审核方式及资料

    根据安徽省人事考试网发布的“关于2022年度一级建造师资格考试安徽考区考务工作有关事宜的通知”,2022年安徽一级建造师考试资格审核时间、方式及资料具体如下:在线核查。报考人员在网上报名系统注册时,网上报名系统通过政务信息共享接口等方式对报考人员身份、学历学位等信息进行在线核查,完成相

  • 2022年天津一级建造师资格考试考务通知
    2022年天津一级建造师资格考试考务通知

    关于天津市2022年度一级建造师资格考试报名等有关事项的通知各位报考人员:根据人力资源和社会保障部人事考试中心《关于做好2022年度一级建造师资格考试考务工作的通知》(人考中心函〔2022〕57号)精神,现将考试报名等有关事项通知如下:一、考试时间及科目2022年11月19日至11月20日。11月19日上午9:

  • 2022年河南一级建造师资格考试考务通知
    2022年河南一级建造师资格考试考务通知

    关于做好2022年度一级建造师资格考试考务工作的通知各省辖市、济源示范区人力资源社会保障局,住房和城乡建设局,省直及中央驻豫有关单位,各大专院校:为做好我省2022年度一级建造师资格考试考务工作,根据《人力资源社会保障部办公厅关于2022年度专业技术人员职业资格考试计划及有关事项的通知》(人社

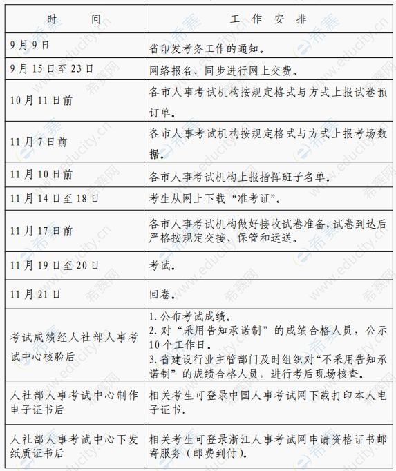
  • 2022年浙江一级建造师资格考试考务通知
    2022年浙江一级建造师资格考试考务通知

    关于做好2022年度一级建造师资格考试考务工作的通知各市和义乌市人事考试机构,各有关单位:根据人社部人事考试中心《关于做好2022年度一级建造师资格考试工作的通知》(人考中心函〔2022〕57号)和《关于印发〈专业技术人员职业资格考试报名证明事项告知承诺制工作规程〉的通知》(人考中心函〔2021〕

  • 2022年青海一级建造师资格考试考务通知
    2022年青海一级建造师资格考试考务通知

    关于2022年度一级建造师资格考试报名安排的通知各位考生:根据《人力资源社会保障部办公厅关于2022年度专业技术人员职业资格考试计划及有关事项的通知》(人社厅发〔2022〕3号)要求,2022年度一级建造师资格考试于11月19日、20日举行,现将有关事项通知如下:一、考试时间及科目一级建造师资格考试设《

  • 2022年江苏一级建造师资格考试考务通知
    2022年江苏一级建造师资格考试考务通知

    关于2022年度一级建造师资格考试考务工作有关事项的通知各设区市人力资源社会保障局、住房城乡和建设局(委):根据人力资源社会保障部人事考试中心《关于2022年度一级建造师资格考试考务工作的通知》(人考中心函〔2022〕57号)、《住房和城乡建设部办公厅关于取消一级建造师临时执业证书的通知》(建办

  • 2022年重庆一级建造师资格考试考务通知
    2022年重庆一级建造师资格考试考务通知

    关于2022年度一级建造师资格考试报名工作的通告根据人力资源和社会保障部人事考试中心《关于2022年度一级建造师资格考试考务工作的通知》(人考中心函〔2022〕57号)规定和重庆市人事考试中心《关于做好2022年度一级建造师资格考试考务工作的通知》(渝人考〔2022〕39号)的要求,为方便广大考生报考,现

  • 2022年四川一级建造师资格考试考务通知
    2022年四川一级建造师资格考试考务通知

    四川省人事考试中心关于做好2022年度一级建造师资格考试考务工作的通知川人考函〔2022〕36号各市(州)人事考试机构、省人事人才考试测评基地:根据人力资源和社会保障部人事考试中心《关于2022年度一级建造师资格考试考务工作的通知》(人考中心函〔2022〕57号)、四川省人力资源和社会保障厅《关于做

  • 2022年宁夏一级建造师资格考试考务通知
    2022年宁夏一级建造师资格考试考务通知

    自治区人力资源和社会保障厅关于做好2022年度一级建造师资格考试工作的通知各地级市人力资源和社会保障局,区直有关部门,各有关单位:根据《人力资源社会保障部办公厅关于2022年度专业技术人员职业资格考试计划及有关事项的通知》(人社厅发〔2022〕3号)和人力资源和社会保障部人事考试中心《关于202

  • 2022年江西一级建造师资格考试考务通知
    2022年江西一级建造师资格考试考务通知

    关于做好2022年度一级建造师资格考试江西考区考务工作的通知各设区市人力资源社会保障局,赣江新区党群工作部,各有关单位:根据《人力资源社会保障部办公厅关于2022年度专业技术人员职业资格考试工作计划及有关事项的通知》(人社厅发〔2022〕3号)及《人力资源和社会保障部人事考试中心关于2022年度

  • 2022年云南一级建造师资格考试考务通知
    2022年云南一级建造师资格考试考务通知

    2022年度年度一级建造师资格考试云南考区公告根据《关于2022年度一级建造师资格考试考务工作的通知》(人考中心函〔2022〕57号)要求,现就云南考区有关事项公告如下:一、总体要求2022年度一级建造师资格考试全程实行告知承诺制。根据告知承诺制要求,报考人员须承诺填报信息真实、准确、完整、有效,确

  • 2022年江苏一级建造师考试报名条件及要求
    2022年江苏一级建造师考试报名条件及要求

    根据江苏省人力资源和社会保障厅发布的“关于2022年度一级建造师资格考试考务工作有关事项的通知”,2022年江苏一级建造师考试报名条件及要求具体如下:凡符合原人事部、原建设部《关于印发〈建造师执业资格制度暂行规定〉的通知》(人发〔2002〕111号)规定条件的人员,均可报名参加一级建造师资格考

本网站所有的文章都转载与网络(版权为原作者)我们会尽可能注明出处,但不排除来源不明的情况。转载是处于提供更多信息以参考使用或学习、交流、科研之目的,不用于商业用途。转载无意侵犯版权,如转载文章涉及您的权益等问题,请作者速来电话和邮件告知,我们将尽快处理。