首页 > 新闻资讯 > 教育资讯 教育资讯 订阅
教育资讯相关导航
教育资讯
  • 湖北2021年一级建造师报考通知什么时候发布?
    湖北2021年一级建造师报考通知什么时候发布?

    湖北2021年一级建造师考试报名通知已经公布,湖北2021年一级建造师报名时间在2021年7月8日9:00—7月18日20:00,考试报名采取属地化管理,现工作地或居住地为湖北省的报考人员方可在湖北省内报名参加考试。关于2021年度一级建造师资格考试工作的通知各市、州、直管市、神农架林区人力资源和社会保障

  • 2021年湖北一级建造师报考有社保要求吗?
    2021年湖北一级建造师报考有社保要求吗?

    湖北2021年一级建造师考试报名通知已经公布(点击查看通知详情),湖北2021年一级建造师报名时间在2021年7月8日9:00—7月18日20:00,依据报考通知,湖北一级建造师报考时并没有明确提出需要审核社保信息,资格审核的重点是学历、学位、工作年限等相关证明材料。湖北一级建造师报名条件:(一)凡遵守法律、法

  • 湖北2021年一级建造师报名费用
    湖北2021年一级建造师报名费用

    湖北2021年一级建造师考试报名通知已经公布(点击查看通知详情),湖北2021年一级建造师报名时间在2021年7月8日9:00—7月18日20:00。以下为2021年湖北一级建造师报考费用详情,可暂做参考。2021年湖北报考费用:根据《省物价局、省财政厅转发发展改革委、财政部关于改革全国性职业资格考试收费标准管理

  • 海南2021年一级建造师报名时间:7月6日-21日
    海南2021年一级建造师报名时间:7月6日-21日

    海南2021年一级建造师考试报名通知已经公布(点击查看通知详情),海南2021年一级建造师报名时间在2021年7月6日至7月21日,报考人员须在报名时间限制内,登录中国人事考试网,点击“网上报名”中的“全国专业技术人员资格考试服务平台”,按照告知承诺制的有关要求注册报考。海南一级建造师报名入口:中国人

  • 海南2021年一建报名入口
    海南2021年一建报名入口

    海南2021年一级建造师考试报名通知已经公布(点击查看通知详情),海南2021年一级建造师报名时间在2021年7月6日至7月21日,考生可自行登录一级建造师全国统一报名入口:中国人事考试网(http://www.cpta.com.cn/)进行报名。醉学网网一级建造师频道也会及时为您进行更新,敬请关注!一级建造师考试题型分值分布

  • 四川2021年一级建造师9月11日、12日考试
    四川2021年一级建造师9月11日、12日考试

    人力资源社会保障部办公厅发布的《关于2021年度专业技术人员职业资格考试计划及有关事项的通知》已经发布,一级建造师考试将于2021年9月11日、12日两天举行,报名时间在2021年7月6日-22日,一级建造师考试报名严格执行属地化管理,会利用当地政府共享数据对报考人员户籍、社保等信息进行复核。四川20

  • 海南2021年一级建造师报名费用
    海南2021年一级建造师报名费用

    海南2021年一级建造师考试报名通知已经公布(点击查看通知详情),海南2021年一级建造师报名时间在2021年7月6日至7月21日。以下为2021年海南一级建造师报考费用详情。2021年海南一级建造师报考费用:考生完成报名确认后,须在7月6日至7月21日期间登录中国人事考试网(zg.cpta.com.cn/examfront),使用具有

  • 2021年四川一级建造师报考条件
    2021年四川一级建造师报考条件

    四川一级建造师考试报考报考人员可登录中国人事考试网(http://www.cpta.com.cn)选择相应报名入口进行报名。四川2021年一级建造师考试报名通知已经公布(点击查看通知详情),四川2021年一级建造师报名时间在7月6日至7月22日。四川一级建造师报名条件:(一)凡遵守法律、法规,具备下列条件之一者,可以申请

  • 2021年天津一建考试报名通知
    2021年天津一建考试报名通知

    天津2021年一级建造师考试报名通知已经公布,天津2021年一级建造师报名时间为2021年7月6日9:00至7月16日16:00。考试采取网络报名方式,请报考人员登录全国专业技术人员资格考试报名服务平台(网址为http://zg.cpta.com.cn/examfront)进行报名。关于天津市2021年度一级建造师资格考试报名等有关事

  • 四川2021年一级建造师考试时间:9月11日、12日
    四川2021年一级建造师考试时间:9月11日、12日

    人力资源社会保障部办公厅发布的《关于2021年度专业技术人员职业资格考试计划及有关事项的通知》已经发布,一级建造师考试将于2021年9月11日、12日两天举行,报名时间在2021年7月6日-22日,四川地区报考人员可直接登录中国人事考试网(www.cpta.com.cn)或者四川省人力资源和社会保障厅网站(rst.sc.g

  • 2021年四川一级建造师报名入口
    2021年四川一级建造师报名入口

    四川2021年一级建造师考试报名通知已经公布(点击查看通知详情),四川2021年一级建造师报名时间在7月6日至7月22日,报名入口在全国专业技术人员资格考试服务平台,报考人员可登录中国人事考试网(http://www.cpta.com.cn)或者登录四川省人力资源和社会保障厅网站(rst.sc.gov.cn)“人事考试”专栏点击“网

  • 天津2021年一级建造师报名如何选择考试和考试地区?
    天津2021年一级建造师报名如何选择考试和考试地区?

    天津2021年一级建造师考试报名通知已经公布(点击查看通知详情),天津2021年一级建造师报名时间为2021年7月6日9:00至7月16日16:00,考生可以在规定时间内登录中国人事考试网进行报名。一级建造师考试对报考人员实行属地管理,现工作地或户籍所在地为天津的报考人员方可在天津地区报名参加考试。那么一

  • 四川2021年一级建造师报考通知什么时候发布?
    四川2021年一级建造师报考通知什么时候发布?

    四川2021年一级建造师考试报名通知已经公布,四川2021年一级建造师报名时间在7月6日至7月22日,报名、资格核查、缴费、电子发票打印和准考证打印等各个环节均通过网络办理。四川省人事考试中心关于做好2021年度一级建造师资格考试考务工作的通知川人考函〔2021〕36号各市(州)人事考试机构、省人

  • 四川2021年一级建造师报名时间是什么时候
    四川2021年一级建造师报名时间是什么时候

    四川2021年一级建造师考试报名通知已经公布(点击查看通知详情),四川2021年一级建造师报名时间在7月6日至7月22日,需要注意的是,四川一级建造师报名按属地划分管理,为减少报考人员跨地域流动造成疫情防控压力,报考人员原则上只能选择与现工作地、居住地一致的报名点报名。中央在蓉及省直属单位,须选择

  • 2021年天津一级建造师考试科目
    2021年天津一级建造师考试科目

    天津2021年一级建造师考试报名通知已经公布(点击查看通知详情),天津2021年一级建造师报名时间为2021年7月6日9:00至7月16日16:00,那么2021年天津一级建造师考试科目有哪些?2021年天津一级建造师考几门?2021年天津一级建造师考几科?更多一级建造师考试信息,敬请关注醉学网网一级建造师频道。2021年天津

  • 外地人可以参加天津2021年一级建造师考试吗
    外地人可以参加天津2021年一级建造师考试吗

    天津2021年一级建造师考试报名通知已经公布(点击查看通知详情),天津2021年一级建造师报名时间为2021年7月6日9:00至7月16日16:00,那么外地人可以参加天津一建考试吗?外省考生参加天津一建考试需要满足哪些条件?异地考生能不能报考天津一建考试?更多一级建造师考试信息,敬请关注醉学网网一级建造师频道

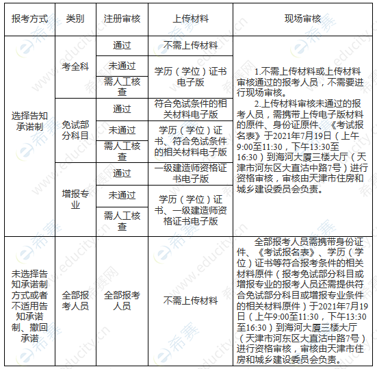
  • 天津2021年一级建造师报考资格审核方式
    天津2021年一级建造师报考资格审核方式

    天津2021年一级建造师考试报名通知已经公布(点击查看通知详情),天津2021年一级建造师报名时间为2021年7月6日9:00至7月16日16:00,根据报考通知,天津采取的是网上在线核验和现场人工核验的资格审核方式,具体审核时间、地点及材料等相关内容详情如下:天津2021年一级建造师报考资格审核流程:报考人员本人

  • 2021年天津一建考试缴费时间:7月19日-22日
    2021年天津一建考试缴费时间:7月19日-22日

    天津2021年一级建造师考试报名通知已经公布(点击查看通知详情),天津2021年一级建造师报名时间为2021年7月6日9:00至7月16日16:00,缴费时间在7月19日-22日,以下为天津2021年一级建造师报考缴费相关的内容。2021年天津一级建造师考试报名费及缴费时间:2021年7月19日9:00至7月22日16:00。根据津发改价

  • 天津2021年一级建造师报名时间:7月6日-16日
    天津2021年一级建造师报名时间:7月6日-16日

    天津2021年一级建造师考试报名通知已经公布(点击查看通知详情),天津2021年一级建造师报名时间为2021年7月6日9:00至7月16日16:00,报考人员须在报名时间限制内,登录中国人事考试网,点击“网上报名”中的“全国专业技术人员资格考试服务平台”,按照告知承诺制的有关要求注册报考。天津一级建造师报名入

  • 天津2021年一建报名入口
    天津2021年一建报名入口

    天津2021年一级建造师考试报名通知已经公布(点击查看通知详情),天津2021年一级建造师报名时间为2021年7月6日9:00至7月16日16:00,考生可自行登录一级建造师全国统一报名入口:中国人事考试网(http://www.cpta.com.cn/)进行报名。醉学网网一级建造师频道也会及时为您进行更新,敬请关注!一级建造师考试题

  • 2021年天津一级建造师报名照片要求
    2021年天津一级建造师报名照片要求

    天津2021年一级建造师考试报名通知已经公布(点击查看通知详情),天津2021年一级建造师报名时间为2021年7月6日9:00至7月16日16:00,那么2021年天津一级建造师考试报名照片有哪些要求?2021年天津一级建造师报名照片需要多大尺寸?什么背景颜色?更多一级建造师考试信息,敬请关注醉学网一级建造师网。2021年

  • 2021年天津一级建造师报考条件是什么
    2021年天津一级建造师报考条件是什么

    天津2021年一级建造师考试报名通知已经公布(点击查看通知详情),天津2021年一级建造师报名时间为2021年7月6日9:00至7月16日16:00,那么2021年天津一级建造师报考条件有哪些?2021年天津一级建造师报名资格什么?天津一级建造师考试需要满足的条件有哪些?本文为大家更新2021年天津一级建造师报考条件,希望

  • 天津2021年一级建造师报名入口具体网址是什么?
    天津2021年一级建造师报名入口具体网址是什么?

    天津2021年一级建造师考试报名通知已经公布(点击查看通知详情),天津2021年一级建造师报名时间为2021年7月6日9:00至7月16日16:00,考生可自行登录一级建造师全国统一报名入口:中国人事考试网(http://www.cpta.com.cn/)进行报名。醉学网网一级建造师频道也会及时为您进行更新,敬请关注!点击进入一级建造

  • 天津2021年一级建造师报名时间是什么时候
    天津2021年一级建造师报名时间是什么时候

    天津2021年一级建造师考试报名通知已经公布(点击查看通知详情),天津2021年一级建造师报名时间为2021年7月6日9:00至7月16日16:00,一级建造师考试报名严格执行属地化管理,现工作地或户籍所在地为天津的报考人员方可在天津地区报名参加考试。天津2021年一级建造师网上报名流程:1.注册信息,在线核查报考

本网站所有的文章都转载与网络(版权为原作者)我们会尽可能注明出处,但不排除来源不明的情况。转载是处于提供更多信息以参考使用或学习、交流、科研之目的,不用于商业用途。转载无意侵犯版权,如转载文章涉及您的权益等问题,请作者速来电话和邮件告知,我们将尽快处理。