首页 > 新闻资讯 > 教育资讯 教育资讯 订阅
教育资讯相关导航
教育资讯
  • 重庆2021年一级建造师考试7月6日9:00开始报名
    重庆2021年一级建造师考试7月6日9:00开始报名

    重庆2021年一级建造师考试报名的通知已经公布(点击查看通知详情),重庆2021年一级建造报名时间在7月6日9:00—7月15日17:00,报考人员须在报名时间限制内,登录中国人事考试网,点击“网上报名”中的“全国专业技术人员资格考试服务平台”,按照告知承诺制的有关要求注册报考。重庆一级建造师报名入口:中国

  • 外地人可以参加江西2021年一级建造师考试吗
    外地人可以参加江西2021年一级建造师考试吗

    江西2021年一级建造师考试报名的通知已经公布(点击查看通知详情),江西2021年一级建造报名时间在7月5日-7月15日,那么外地人可以参加江西一建考试吗?外省考生参加江西一建考试需要满足哪些条件?异地考生能不能报考江西一建考试?更多一级建造师考试信息,敬请关注醉学网网一级建造师频道。外地人可以参加

  • 2021年江西一级建造师考试缴费时间:7月6日-20日
    2021年江西一级建造师考试缴费时间:7月6日-20日

    江西2021年一级建造师考试报名的通知已经公布(点击查看通知详情),江西2021年一级建造报名时间在7月5日-7月15日,以下为2021年江西一级建造师报考缴费相关的内容。2021年江西一级建造师考试报名费及缴费时间:2021年7月6日—7月20日。按照《江西省人力资源和社会保障厅关于发布江西省部分职业资格考

  • 江西2021年一建报名入口
    江西2021年一建报名入口

    江西2021年一级建造师考试报名的通知已经公布(点击查看通知详情),江西2021年一级建造报名时间在7月5日-7月15日,考生可自行登录一级建造师全国统一报名入口:中国人事考试网(http://www.cpta.com.cn/)进行报名。醉学网网一级建造师频道也会及时为您进行更新,敬请关注!一级建造师考试题型分值分布:《工程

  • 2021年江西一级建造师报考条件是什么
    2021年江西一级建造师报考条件是什么

    江西2021年一级建造师考试报名的通知已经公布(点击查看通知详情),江西2021年一级建造报名时间在7月5日-7月15日,那么2021年江西一级建造师报考条件有哪些?2021年江西一级建造师报名资格什么?江西一级建造师考试需要满足的条件有哪些?本文为大家更新2021年江西一级建造师报考条件,希望对大家有所帮助。

  • 江西2021年一级建造师报名时间:7月5日-15日
    江西2021年一级建造师报名时间:7月5日-15日

    江西2021年一级建造师考试报名的通知已经公布(点击查看通知详情),江西2021年一级建造报名时间在7月5日-7月15日,报考人员须在报名时间限制内,登录中国人事考试网,点击“网上报名”中的“全国专业技术人员资格考试服务平台”,按照告知承诺制的有关要求注册报考。江西一级建造师报名入口:中国人事考试网

  • 2021年江西一级建造师报考有社保要求吗?
    2021年江西一级建造师报考有社保要求吗?

    江西2021年一级建造师考试报名的通知已经公布(点击查看通知详情),江西2021年一级建造报名时间在7月5日-7月15日,依据报考通知,江西一级建造师报考时系统通过全国一体化在线政务服务平台、数据共享交换平台、政府部门内部核查和部门之间行政协助等方式对身份、学历学位信息进行在线核验,核验及注册完

  • 江西2021年一级建造师报名入口具体网址是什么?
    江西2021年一级建造师报名入口具体网址是什么?

    江西2021年一级建造师考试报名的通知已经公布(点击查看通知详情),江西2021年一级建造报名时间在7月5日-7月15日,考生可自行登录一级建造师全国统一报名入口中国人事考试网(http://www.cpta.com.cn/)或者江西人事考试网(www.jxpta.com)选择相应报名入口进行报名。醉学网网一级建造师频道也会及时为您

  • 江西2021年一级建造师报名费用
    江西2021年一级建造师报名费用

    江西2021年一级建造师考试报名的通知已经公布(点击查看通知详情),江西2021年一级建造报名时间在7月5日-7月15日。以下为2021年江西一级建造师报考费用详情,可暂做参考。2021年江西一级建造师报考费用:考试收费。按照《江西省人力资源和社会保障厅关于公布江西省部分职业资格考试收费项目和收费标准

  • 2021年江西一级建造师报名入口
    2021年江西一级建造师报名入口

    江西2021年一级建造师考试报名的通知已经公布(点击查看通知详情),江西2021年一级建造报名时间在7月5日-7月15日,报名入口在全国专业技术人员资格考试服务平台,报考人员可登录中国人事考试网(http://www.cpta.com.cn)或者登录江西人事考试网(www.jxpta.com)点击“网上报名”进入网上报名系统。江西202

  • 江西2021年一级建造师报考资格审核方式
    江西2021年一级建造师报考资格审核方式

    江西2021年一级建造师考试报名的通知已经公布(点击查看通知详情),江西2021年一级建造报名时间在7月5日-7月15日,根据报名通知,江西采取的是系统在线审核加现场人工审核的资格审核方式,具体审核时间、地点及材料等相关内容请关注江西人事考试网发布的2021年报考通知,醉学网网一级建造师频道届时也会及

  • 2021年浙江一建考试报名通知
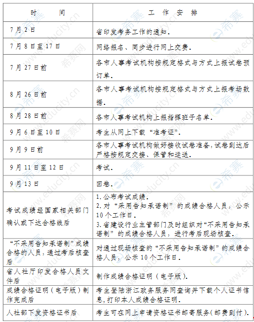
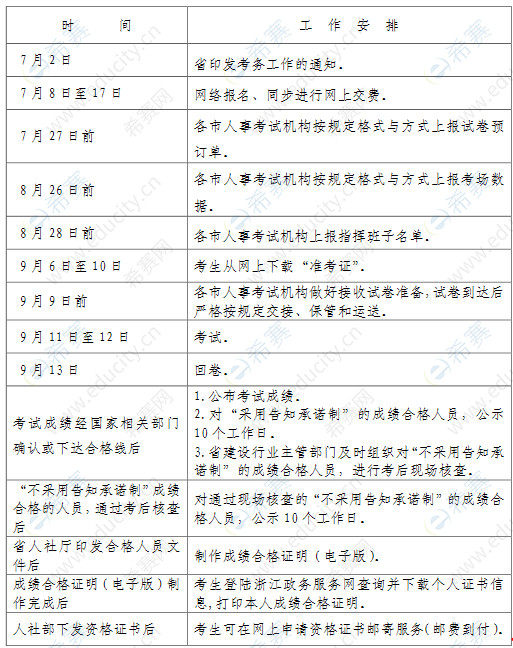
    2021年浙江一建考试报名通知

    浙江2021年一级建造师考试报名的通知已经公布,浙江2021年一级建造报名时间在7月8日-17日,通过登录浙江人事考试网(http://www.zjks.com)链接,或直接登陆中国人事考试网(http://www.cpta.com.cn/),先如实注册个人信息,注册成功后,上传本人电子证件照(照片处理工具和方法见浙江人事考试网首页的“办事

  • 江西2021年一级建造师报考通知什么时候发布?
    江西2021年一级建造师报考通知什么时候发布?

    江西2021年一级建造师考试报名的通知已经公布,江西2021年一级建造报名时间在7月5日-7月15日,报名分网上注册登记及告知承诺、网上在线核查或现场人工核查、网上缴费、网上打印准考证四个步骤进行。关于做好2021年度一级建造师资格考试江西考区考务工作的通知各设区市人力资源社会保障局,赣江新区

  • 2021年浙江一级建造师考试科目
    2021年浙江一级建造师考试科目

    浙江2021年一级建造师考试报名的通知已经公布(点击查看通知详情),浙江2021年一级建造报名时间在7月8日-17日,那么2021年浙江一级建造师考试科目有哪些?2021年浙江一级建造师考几门?2021年浙江一级建造师考几科?更多一级建造师考试信息,敬请关注醉学网网一级建造师频道。2021年浙江一级建造师考试科目

  • 江西2021年一级建造师报名时间是什么时候
    江西2021年一级建造师报名时间是什么时候

    江西2021年一级建造师考试报名的通知已经公布(点击查看通知详情),江西2021年一级建造报名时间在7月5日-7月15日,需要注意的是,江西一级建造师考试将在公布成绩后进行抽查复核,一经发现不符合报考条件或弄虚作假获取考试资格或取得证书的,将取消考试资格或注销证书。江西一级建造师考试报名安排:报名分

  • 外地人可以参加浙江2021年一级建造师考试吗
    外地人可以参加浙江2021年一级建造师考试吗

    浙江2021年一级建造师考试报名的通知已经公布(点击查看通知详情),浙江2021年一级建造报名时间在7月8日-17日,那么外地人可以参加浙江一建考试吗?外省考生参加浙江一建考试需要满足哪些条件?异地考生能不能报考浙江一建考试?更多一级建造师考试信息,敬请关注醉学网网一级建造师频道。外地人可以参加浙

  • 2021年浙江一级建造师考试缴费时间:7月8日-17日
    2021年浙江一级建造师考试缴费时间:7月8日-17日

    浙江2021年一级建造师考试报名的通知已经公布(点击查看通知详情),浙江2021年一级建造报名时间在7月8日-17日,报名同时进行缴费,以下为浙江2021年一级建造师报考缴费相关的内容。2021年浙江一级建造师考试报名费及缴费时间:2020年7月8日-7月17日。根据浙价费〔2016〕71 号规定,考试收费标准为:《建设工

  • 浙江2021年一级建造师报名时间:7月8日-17日
    浙江2021年一级建造师报名时间:7月8日-17日

    浙江2021年一级建造师考试报名的通知已经公布(点击查看通知详情),浙江2021年一级建造报名时间在7月8日-17日,报考人员须在报名时间限制内,登录中国人事考试网,点击“网上报名”中的“全国专业技术人员资格考试服务平台”,按照告知承诺制的有关要求注册报考。浙江一级建造师报名入口:中国人事考试网。

  • 2021年浙江一级建造师报考条件是什么
    2021年浙江一级建造师报考条件是什么

    浙江2021年一级建造师考试报名的通知已经公布(点击查看通知详情),浙江2021年一级建造报名时间在7月8日-17日,2021年浙江一级建造师报考条件有哪些?2021年浙江一级建造师报名资格什么?浙江一级建造师考试需要满足的条件有哪些?本文为大家更新2021年浙江一级建造师报考条件,希望对大家有所帮助。2021年

  • 浙江2021年一级建造师报名如何选择考试和考试地区?
    浙江2021年一级建造师报名如何选择考试和考试地区?

    浙江2021年一级建造师考试报名的通知已经公布(点击查看通知详情),浙江2021年一级建造报名时间在7月8日-17日,考生可以在规定时间内登录中国人事考试网进行报名。一级建造师考试对报考人员实行属地管理,人员需要选择现工作单位所在地、居住地或户籍所在地为报考考区(合格证书由该市人事考试机构发放

  • 浙江2021年一级建造师报考通知什么时候发布?
    浙江2021年一级建造师报考通知什么时候发布?

    浙江2021年一级建造师考试报名的通知已经公布,浙江2021年一级建造报名时间在7月8日-17日,通过登录浙江人事考试网(http://www.zjks.com)链接,或直接登陆中国人事考试网(http://www.cpta.com.cn/),先如实注册个人信息,注册成功后,上传本人电子证件照(照片处理工具和方法见浙江人事考试网首页的“办事

  • 浙江2021年一建报名入口
    浙江2021年一建报名入口

    浙江2021年一级建造师考试报名的通知已经公布(点击查看通知详情),浙江2021年一级建造报名时间在7月8日-17日,考生可自行登录一级建造师全国统一报名入口:中国人事考试网(http://www.cpta.com.cn/)进行报名。醉学网网一级建造师频道也会及时为您进行更新,敬请关注!一级建造师考试题型分值分布:《工程经济

  • 2021年浙江一级建造师报名照片要求
    2021年浙江一级建造师报名照片要求

    浙江2021年一级建造师考试报名的通知已经公布(点击查看通知详情),浙江2021年一级建造报名时间在7月8日-17日,那么2021年浙江一级建造师考试报名照片有哪些要求?2021年浙江一级建造师报名照片需要多大尺寸?什么背景颜色?更多一级建造师考试信息,敬请关注醉学网一级建造师网。2021年浙江一级建造师报名

  • 2021年浙江一级建造师报考有社保要求吗?
    2021年浙江一级建造师报考有社保要求吗?

    浙江2021年一级建造师考试报名的通知已经公布(点击查看通知详情),浙江2021年一级建造报名时间在7月8日-17日,依据报考通知,浙江一级建造师报考时一般不需要审核社保,具体请以最新的考务通知为准。为确保报考人员信息真实有效,按照属地管理原则进行报考。浙江一建报名所需材料参考:1.一级建造师考试报

本网站所有的文章都转载与网络(版权为原作者)我们会尽可能注明出处,但不排除来源不明的情况。转载是处于提供更多信息以参考使用或学习、交流、科研之目的,不用于商业用途。转载无意侵犯版权,如转载文章涉及您的权益等问题,请作者速来电话和邮件告知,我们将尽快处理。